国际交流
稳增长 创价值 | 我们海内外项目顺利推进、工程技术中心成功揭牌……
来源:集团各相关企业 发布时间:2023-05-072023年是全面贯彻落实党的二十大精神的开局之年。各企业认真贯彻落实集团部署,铆足干劲,稳增长、提效益、创价值,收获喜报不断。下面跟小料一起去看看~
1 泰山中联节能减排技改项目顺利点火
近日,由天津水泥院承担的泰山中联水泥有限公司日产5000吨熟料生产线节能减排技改项目一次性点火成功。该项目大量采用国内前沿性新材料、新设备、新技术,包括天津水泥院Sinowalk篦冷机与TRP220-160辊压机、气凝胶隔热材料、篦冷机和窑头罩预制挂砖技术、微晶下料管、烟室微晶板、永磁变频驱动电机等。这是中联水泥首条日产5000吨预热器五改六试点项目,也是泰山中联水泥有限公司节能降耗生产转折的关键项目。
2 中材建设多米尼加项目举行150万安全工时总结大会暨点火动员大会

近日,中材建设多米尼加项目举行150万安全工时总结大会暨点火动员大会,会上对2023年第一季度安全工作表现突出的分包商、优秀班组和先进个人进行了嘉奖。总结大会激发了海外员工的工作热情,对下一阶段安全工作提出了更高的要求,项目部将持续一手抓安全管理,一手抓生产经营,确保如期实现项目建设目标。
3 建材行业机制标准砂及固废粉体节能研磨整形工程技术中心揭牌成立
日前,中国建筑材料行业科技创新平台建材行业机制标准砂及固废粉体节能研磨整形工程技术中心揭牌仪式在厦门艾思欧标准砂有限公司成功举行。工程技术中心由厦门标准砂、中国建筑材料科学研究总院有限公司和浙江大学等单位联合共建,重点围绕高品质机制石英砂、低碳球形化水泥及物理改性工业固废等方向开展科学研究、成果转化、学术交流及人才培养等,旨在引领和促进建材行业机制标准砂及固废粉体节能研磨整形技术创新与发展,力争建成国内领先、国际知名的工程技术中心。
4 地勘中心与中化地质矿山总局签署战略合作协议

近日,地勘中心与中化地质矿山总局在京举行了战略合作协议签约仪式。本次双方建立战略合作伙伴关系,将共同合作开发双方涉及的具有优势地位的高岭土、膨润土、萤石、磷矿等非金属矿,推动双方共同实现高质量发展。
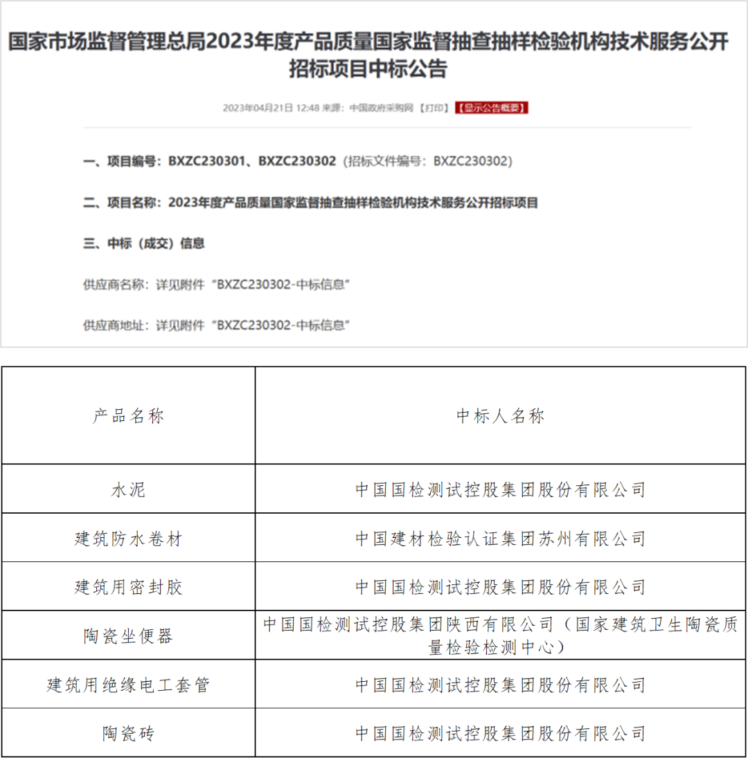
5 国检集团中标“2023年度产品质量国家监督抽查抽样检验机构技术服务公开招标项目”

近日,国检集团成功中标国家市场监督管理总局“2023年度产品质量国家监督抽查抽样检验机构技术服务公开招标项目”,将承担水泥、建筑防水卷材、建筑用密封胶、陶瓷坐便器、建筑用绝缘电工套管、陶瓷砖共6项国家监督抽查工作。
